2021年12月24日,国家版权局正式印发《版权工作“十四五”规划》。《规划》从6个方面提出了26项重点任务。规划提出,到2025年,作品登记数量年均增长10%以上,2025年全国作品登记数量超过500万件;计算机软件著作权登记数量年均增长12%以上,2025年全国计算机软件著作权登记数量超过300万件。到2025年,版权产业增加值占国内生产总值的比重提高到7.5%左右,核心版权产业增加值占国内生产总值的比重提高到4.75%左右。
《规划》指导思想是:以建设版权强国为中心目标,以全面加强星空体育app下载官网、加快版权产业发展为基本任务,以进一步完善版权工作体系为主要措施,不断提升版权工作水平和效能,为推动高质量发展、建设创新型国家和文化强国、知识产权强国提供更加有力的版权支撑。
《规划》基本原则是:坚持守正创新,坚持全面保护,坚持质量优先,坚持开放合作,坚持统筹协调。
版权工作“十四五”规划的出台,坚持质量优先原则,版权登记代理要从以前的以量为准,转变成为以质为准。这就要求企事业单位和版权代理公司都要高质量发展,无论是软件的质量还是申请材料的质量,都要符合国家版权局的审查要求。
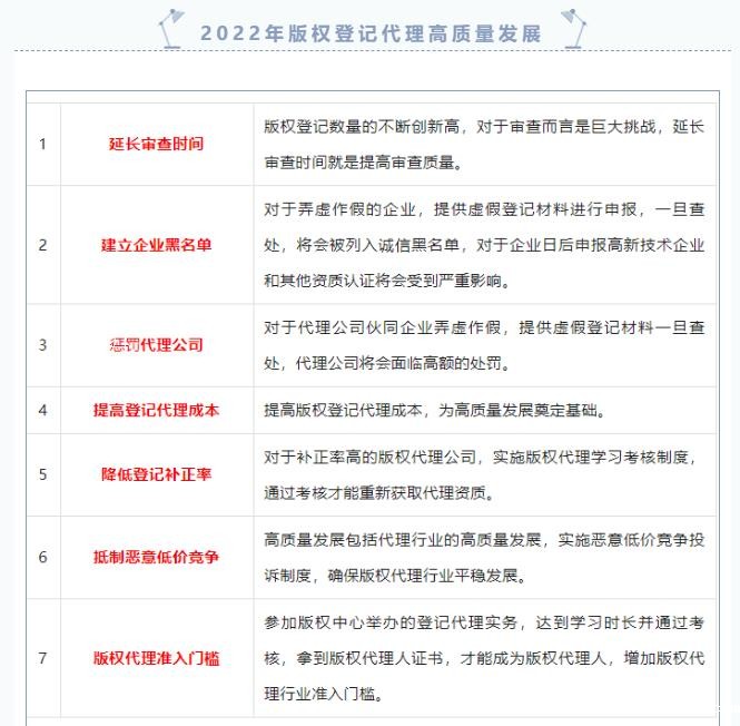
2022年7月,国家版权中心对登记代理制度的调整,就是以高质量发展为基础,提升版权审查和版权代理质量,具体调整如下:

此次版权登记代理制度的调整,是版权工作“十四五”规划实施的政策落地,只有从企业的源头,严把登记材料的质量关,同时代理公司提高自身的专业性、责任感,才能共同为版权工作高质量发展贡献力量。
内蒙古版权服务平台